精密板金加工 配線組立.com が提供する表面処理について
島田工業は社内工場に24時間稼動するロボットベンダーを備えています。ロボットベンダーとは、文字通りロボットを用いてベンディング(曲げ加工)を行う設備です。ベンディングマシンに対して、ロボットが材料供給と曲げ加工、曲げ後の排出整理を担当し、自動でベンディングを行います。ベンディングを行う金型と自由殿高いロボットにより、専用加工機と異なり様々な製品、部品の加工を行うことができるのが特徴です。
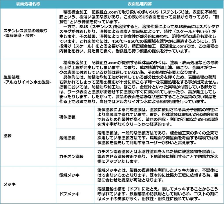
精密板金加工 配線組立.com が提供する表面処理の一覧


精密板金加工 配線組立.com による「 商品 」の分類一覧
「 精密板金加工 配線組立.com 」が特にお客様へ自信を持ってご提供する商品・サービスの一覧です。空調機器、クライオポンプ、熱交換器、クリーンベンチ、各種装置・設備の製作・OEM会社の中でも、
島田工業株式会社が高い付加価値を提供できている内容となっております。ただ、製品を製作するだけでなく、価格・納期・品質でお客様にお役立ちできる証明になる商品・サービスです。是非、ご確認ください。
-
板金加工から組立、電気組付、試験まで一貫対応する量産工場
-
高品位・高速の板金加工を実現するファイバーレーザー複合機
-
あらゆる低温・空調・温調機器に対応する検査・試験設備
-
ユニット・装置・各種機器のOEM製造サービス
-
2000×2000mm までの高電圧・大型 配電盤 電気組付に対応
-
多品種少量・24時間稼動のロボットベンダー
-
精密板金加工 配線組立.com が提供する表面処理